Mitenkähän tämä ajattelee toimivansa?

Onko taipuvaisuutta nörttiyteen? Saa esittää omia nörtti-projekteja
Avatar
Varaktori
Käyttäjätunnus suljettu
Reactions:
Viestit: 3349
Liittynyt: 05 Tammi 2023, 21:36

Mitenkähän tämä ajattelee toimivansa?

Viesti Kirjoittaja Varaktori »

dbjs8o0o.png
dbjs8o0o.png (48.69 KiB) Katsottu 965 kertaa
https://www.galigear.com.au/fm-crystal-radio-circuit/

Mitenkähän tämä ajattelee ilmaisevansa taajuusmoduloitua lähetettä? :shock:
Nuorena poikana joskus tein kidekoneen AM modulaatiolle ja sieltä kuului lähinnä silloisen Neuvostoliiton asemat.
Paikalla
Avatar
Neutroni
Reactions:
Viestit: 13807
Liittynyt: 29 Marras 2022, 23:09

Re: Mitenkähän tämä ajattelee toimivansa?

Viesti Kirjoittaja Neutroni »

Varaktori kirjoitti: 18 Huhti 2024, 21:43 dbjs8o0o.png
https://www.galigear.com.au/fm-crystal-radio-circuit/

Mitenkähän tämä ajattelee ilmaisevansa taajuusmoduloitua lähetettä? :shock:
Nuorena poikana joskus tein kidekoneen AM modulaatiolle ja sieltä kuului lähinnä silloisen Neuvostoliiton asemat.
Tuohan on AM-kidekone. Tuossa lienee mennyt AM ja FM sekaisin.
Avatar
Varaktori
Käyttäjätunnus suljettu
Reactions:
Viestit: 3349
Liittynyt: 05 Tammi 2023, 21:36

Re: Mitenkähän tämä ajattelee toimivansa?

Viesti Kirjoittaja Varaktori »

Neutroni kirjoitti: 18 Huhti 2024, 21:53
Varaktori kirjoitti: 18 Huhti 2024, 21:43 dbjs8o0o.png
https://www.galigear.com.au/fm-crystal-radio-circuit/

Mitenkähän tämä ajattelee ilmaisevansa taajuusmoduloitua lähetettä? :shock:
Nuorena poikana joskus tein kidekoneen AM modulaatiolle ja sieltä kuului lähinnä silloisen Neuvostoliiton asemat.
Tuohan on AM-kidekone. Tuossa lienee mennyt AM ja FM sekaisin.
Totta, mutta kun katsoo komponenttien arvoja, niin ne ei oikein sinne taajuusalueelle osu mihin AM-kidekoneita aikoinaan tehtiin.
Avatar
Varaktori
Käyttäjätunnus suljettu
Reactions:
Viestit: 3349
Liittynyt: 05 Tammi 2023, 21:36

Re: Mitenkähän tämä ajattelee toimivansa?

Viesti Kirjoittaja Varaktori »

Kyllähän tuo muuten saattaa jopa toimia jos sen virittää vähän ohi kuunneltavasta taajuudesta.
Avatar
Varaktori
Käyttäjätunnus suljettu
Reactions:
Viestit: 3349
Liittynyt: 05 Tammi 2023, 21:36

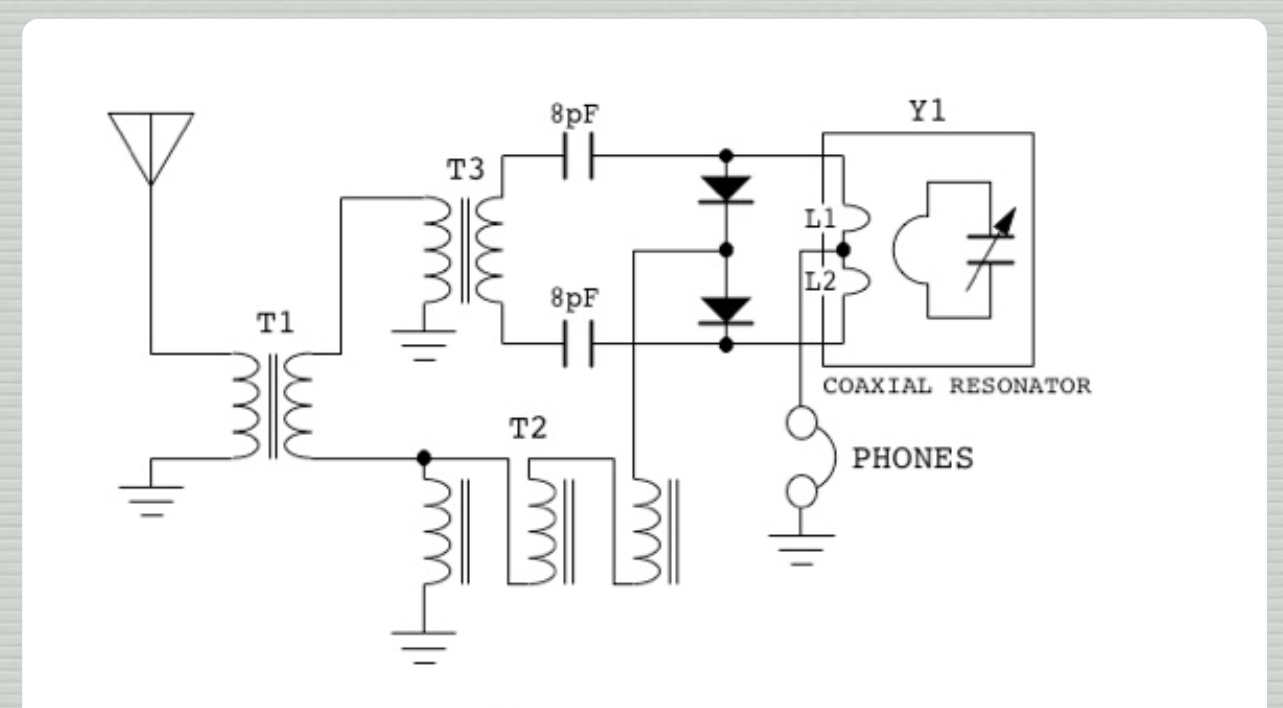
Re: Mitenkähän tämä ajattelee toimivansa?

Viesti Kirjoittaja Varaktori »

Näyttökuva 2024-04-18 221950.png
https://electronbunker.ca/eb/FMCrystalSet.html

No mutta tuossahan on toimivamman näköinen. Jos väsäisi tuollaisen niin voisi kuunnella YLE:n tiedotteita ilman sähköä sen jälkeen kun Putleri päättää tulla rajan yli. Taidan tehdä tollasen ja kokeilla. :mrgreen:
JeeSe
Reactions:
Viestit: 2443
Liittynyt: 20 Joulu 2022, 13:37

Re: Mitenkähän tämä ajattelee toimivansa?

Viesti Kirjoittaja JeeSe »

Varaktori kirjoitti: 18 Huhti 2024, 22:22 Näyttökuva 2024-04-18 221950.png
https://electronbunker.ca/eb/FMCrystalSet.html

No mutta tuossahan on toimivamman näköinen. Jos väsäisi tuollaisen niin voisi kuunnella YLE:n tiedotteita ilman sähköä sen jälkeen kun Putleri päättää tulla rajan yli. Taidan tehdä tollasen ja kokeilla. :mrgreen:
Juu ei se käy.
Ei niitä saa kuunnella ilman yle-tunnusta!
Prkl.
Avatar
Varaktori
Käyttäjätunnus suljettu
Reactions:
Viestit: 3349
Liittynyt: 05 Tammi 2023, 21:36

Re: Mitenkähän tämä ajattelee toimivansa?

Viesti Kirjoittaja Varaktori »

JeeSe kirjoitti: 18 Huhti 2024, 22:53
Varaktori kirjoitti: 18 Huhti 2024, 22:22 Näyttökuva 2024-04-18 221950.png
https://electronbunker.ca/eb/FMCrystalSet.html

No mutta tuossahan on toimivamman näköinen. Jos väsäisi tuollaisen niin voisi kuunnella YLE:n tiedotteita ilman sähköä sen jälkeen kun Putleri päättää tulla rajan yli. Taidan tehdä tollasen ja kokeilla. :mrgreen:
Juu ei se käy.
Ei niitä saa kuunnella ilman yle-tunnusta!
Prkl.
Mä kuuntelenkin salaa. :lol:
Avatar
Varaktori
Käyttäjätunnus suljettu
Reactions:
Viestit: 3349
Liittynyt: 05 Tammi 2023, 21:36

Re: Mitenkähän tämä ajattelee toimivansa?

Viesti Kirjoittaja Varaktori »

https://www.aliexpress.com/item/1005006008691306.html

Vai pitäisikö tehdä tuollainen elektroniputkilla toimiva. Putket ainakin EMP:in kestää paremmin kun transistorivärkit mutta sähköä tuo tarvii. :mrgreen:
Molli
Reactions:
Viestit: 2426
Liittynyt: 30 Marras 2022, 18:51

Re: Mitenkähän tämä ajattelee toimivansa?

Viesti Kirjoittaja Molli »

..ihan näppärää putkillakin, mutta EMP - onko Elektromagneetisen pulssin atomipommin ydinlataukselta kovin laaja-alainen?
..Muistelisin posautuksen vaikutusalueeksi 20-40 km riippuen, atomipommin megatonni (Mt) määrästä.
Eli jos asuu hieman etäämmällä kuin suurempien kaupunkiemme lähikunnat, lieneekö EMP lainkaan ressinpaikka?

Samoin asumisetäisyydellä em kaltaisesti väistää, muut äkkinäiset ydinpommin vaikutukset,
tällä voi koestaa kotipitäjäänsä ; )
https://nuclearsecrecy.com/nukemap/
"..noin yleisesti.. ..säkällä mennään.."
Avatar
Varaktori
Käyttäjätunnus suljettu
Reactions:
Viestit: 3349
Liittynyt: 05 Tammi 2023, 21:36

Re: Mitenkähän tämä ajattelee toimivansa?

Viesti Kirjoittaja Varaktori »

Molli kirjoitti: 20 Huhti 2024, 23:50 ..ihan näppärää putkillakin, mutta EMP - onko Elektromagneetisen pulssin atomipommin ydinlataukselta kovin laaja-alainen?
..Muistelisin posautuksen vaikutusalueeksi 20-40 km riippuen, atomipommin megatonni (Mt) määrästä.
Eli jos asuu hieman etäämmällä kuin suurempien kaupunkiemme lähikunnat, lieneekö EMP lainkaan ressinpaikka?

Samoin asumisetäisyydellä em kaltaisesti väistää, muut äkkinäiset ydinpommin vaikutukset,
tällä voi koestaa kotipitäjäänsä ; )
https://nuclearsecrecy.com/nukemap/
"A 1.4 Megaton bomb launched about 250 miles above Kansas would destroy most of
the electronics that were not protected in the entire Continental United States. During
the brief return to atmospheric testing in 1962, a 1.4 megaton nuclear weapon was
detonated over Johnston Island at an altitude of about 250 miles. The effects of EMP
were observed in Hawaii, 800 miles east of the detonation. Streetlights and fuses failed
on Oahu and telephone service was disrupted on the Island of Kauai."
https://doh.wa.gov/sites/default/files/ ... uls_fs.pdf

Tuommoisen löysin aiheesta.
Molli
Reactions:
Viestit: 2426
Liittynyt: 30 Marras 2022, 18:51

Re: Mitenkähän tämä ajattelee toimivansa?

Viesti Kirjoittaja Molli »

No, OHOPS!
Kiitti, mielenkiintoista luettavaa..
"..noin yleisesti.. ..säkällä mennään.."
Avatar
Varaktori
Käyttäjätunnus suljettu
Reactions:
Viestit: 3349
Liittynyt: 05 Tammi 2023, 21:36

Re: Mitenkähän tämä ajattelee toimivansa?

Viesti Kirjoittaja Varaktori »

Molli kirjoitti: 21 Huhti 2024, 00:03 No, OHOPS!
Kiitti, mielenkiintoista luettavaa..
Joo aika laajalla alueella saa kyllä elektroniikan sekaisin. Paitsi ei mun kidekonetta jos vaan löydän vielä jostain kidekuulokkeen. Ei tunnu näissä kotimaisissa elektroniikkaliikkeissä oikein olevan. Maailmalta toki saa. Tollaseen kun ei voi tavallista kuuloketta törkätä ilman vahvistinta joka se sitten taas kaipaa sitä sähköä.
Avatar
Varaktori
Käyttäjätunnus suljettu
Reactions:
Viestit: 3349
Liittynyt: 05 Tammi 2023, 21:36

Re: Mitenkähän tämä ajattelee toimivansa?

Viesti Kirjoittaja Varaktori »

http://hparchive.com/Catalogs/HP_New_El ... m_1969.pdf

Innostuin lueskelemaan 55 vuotta vanhaa HP mittalaitekatalogia. Aika hienoja värkkejä oli jo silloin jotenkin kuvittelin että olisi ollut paljon alkeellisempaa. Tuollaisen vanhan kameran mä kyllä hommaan tuon aikakauden HP skoopin kaveriksi. :mrgreen:
Simplex
Reactions:
Viestit: 112
Liittynyt: 12 Joulu 2022, 09:49

Re: Mitenkähän tämä ajattelee toimivansa?

Viesti Kirjoittaja Simplex »

Tässä vastaavanlainen kytkentä selostuksella:

https://radio-circuits.blogspot.com/201 ... r.html?m=1

Antennipiirin Q-arvon tulee olla suuri ts. antennipiirin tulee olla kapeakaistainen jotta vastaanotetun FM-lähetteen ilmaistuun kantoaallon amplitudiin saadaan riittävästi vaihtelua.
Avatar
Varaktori
Käyttäjätunnus suljettu
Reactions:
Viestit: 3349
Liittynyt: 05 Tammi 2023, 21:36

Re: Mitenkähän tämä ajattelee toimivansa?

Viesti Kirjoittaja Varaktori »

Simplex kirjoitti: 08 Kesä 2024, 22:57 Tässä vastaavanlainen kytkentä selostuksella:

https://radio-circuits.blogspot.com/201 ... r.html?m=1

Antennipiirin Q-arvon tulee olla suuri ts. antennipiirin tulee olla kapeakaistainen jotta vastaanotetun FM-lähetteen ilmaistuun kantoaallon amplitudiin saadaan riittävästi vaihtelua.
Täytyy kokeeksi testata noita jahka saan aikaiseksi tilata jostain kidekuulokkeen.
Suosittele ketjua Vastaa Viestiin